Где он применяется?
Коммутатор Top-of-Rack/Leaf с восходящими 400-гигабитными соединениями к магистральной сети
Ядро кампуса, объединяющее устаревшие 10-гигабитные сети с современными 50-гигабитными интерфейсами
Узел агрегации сервис-провайдера
Лаборатории, кластеры искусственного интеллекта, рабочие процессы с медиаресурсами, где критически важен быстрый трафик «восток-запад»
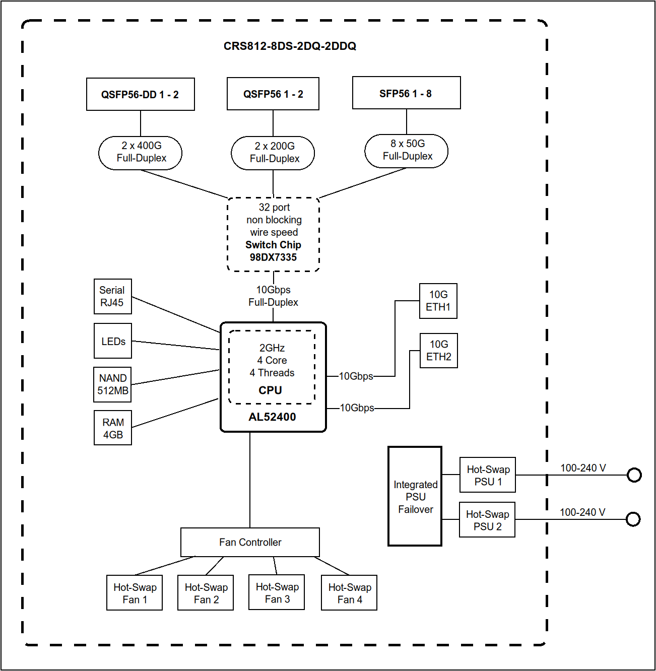
CRS812 масштабирует вашу сеть с 10 до 400 Гбит/с в одном простом, доступном и управляемом устройстве RouterOS v7 — без необходимости масштабирования!
С CRS812 скорость в 400 гигабит больше не является недостижимой — это доступный способ запустить вашу сеть в будущее, при этом сохраняя в рабочем состоянии ваше существующее оборудование!
Видео-обзор по ссылке
https://tiktube.com/w/nH9tCmiWuJCJpvDPbjqjhz
| Общие характеристики | |
| Бренд | MikroTik |
| Проводные, оптические интерфейсы | 2x10GigabitEthernet, 8x50G SFP56, 2х200G QSFP56, 2х400G QSFP56-DD |
| Операционная система | Mikrotik RouterOS Level 6 |
| Архитектура | ARM 64bit |
| Процессор | AL52400, 4 ядра, 2 ГГЦ |
| Чип коммутации | 98DX7335 |
| Память ОЗУ | 4 GB DDR4 |
| Диск для данных | 512MB на чипе памяти NAND |
| Гарантия | 1 год |
| Питание через IEC | 110-240 V AC, C14, два встроенных блока питания |
| Энергопотребление | 125 Ватт |
| Исполнение корпуса | Внутрикомнатное для стойки 19'' |
| Диапазон рабочих температур | -10°C до + 50°C |
| Проводные интерфейсы | |
| Количество портов 10G Ethernet | 2 |
| Материалы изготовления | |
| Количество портов 50G SFP56 | 8 |
| Количество портов 200G QSFP56 | 2 |
| Количество портов 400G QSFP56-DD | 2 |
Для покупки товара в нашем интернет-магазине выберите понравившийся товар и добавьте его в корзину. Далее перейдите в Корзину и нажмите на «Оформить заказ» или «Быстрый заказ».
Когда оформляете быстрый заказ, напишите ФИО, телефон и e-mail. Вам перезвонит менеджер и уточнит условия заказа. По результатам разговора вам придет подтверждение оформления товара на почту или через СМС. Теперь останется только ждать доставки и радоваться новой покупке.
Оформление заказа в стандартном режиме выглядит следующим образом. Заполняете полностью форму по последовательным этапам: адрес, способ доставки, оплаты, данные о себе. Советуем в комментарии к заказу написать информацию, которая поможет курьеру вас найти. Нажмите кнопку «Оформить заказ».
Оплачивайте покупки удобным способом. В интернет-магазине доступно 3 варианта оплаты:
-
1. По счёту в любом банке или платежном терминале с учетом комиссионных, взимаемых финансовым оператором.
2. Электронными средствами платежа через эквайринг Альфа Банка или платёжного интегратора PayMaster.
Доступны следующие способы оплаты:
Система Быстрых Платежей (СБП) - Банковская карта (VISA, MasterCard, МИР, Maestro)
- WebMoney
- Альфа-Банк
- ВТБ
- Почта России
- ПромСвязьБанк
- Банк Русский Стандарт
Доставка по России осуществляется в рамках действующих контрактов с транспортными операторами СДЭК, BoxBerry, Деловые Линии.
Заказчик оборудования вправе самостоятельно и за свой счет организовать доставку оборудования с нашего склада.
Пункты выдачи товаров находятся во всех городах России. Вы можете забрать товар самовывозом.
