Третьи лица контролируют ваши данные. Должны ли они? Ваш бизнес, ваши файлы, ваше будущее — переданы внешним поставщикам с неясными политиками и неизвестными рисками. Перестаньте полагаться на облако. Владейте своей инфраструктурой.
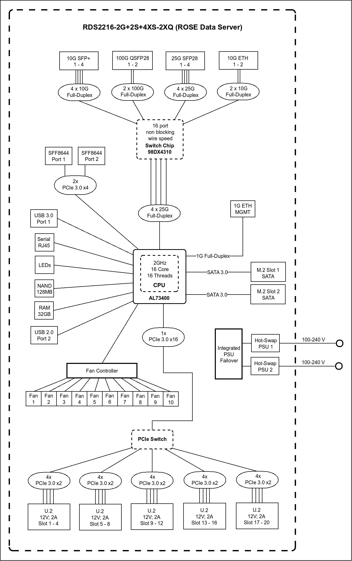
Представляем Rose Data Server (RDS2216) — высокопроизводительную, универсальную платформу хранения, сети и контейнера, разработанную для корпоративных сред. Безопасную, масштабируемую и находящуюся под вашим контролем.
Почему стоит выбрать RDS2216?
20 слотов для хранения U.2 NVMe — сверхбыстрое хранилище высокой плотности для требовательных рабочих нагрузок.
Высокоскоростная сеть 100G — 2 порта 100G QSFP28, 4 порта 25G SFP28, 4 порта 10G SFP+, 2 порта 10G Ethernet и дополнительный интерфейс SFF-8644 для гибкого подключения.
16-ядерный ARM-процессор 2 ГГц + 32 ГБ DDR4 RAM — высокопроизводительная обработка для сетей, хранения и виртуализации.
Значительная экономия энергии — снижение энергопотребления и тепловыделения при сохранении высокой производительности — экологичное решение для сред с большим объемом данных.
Работает на RouterOS — самой гибкой модульной сетевой ОС. Поддерживает расширенные возможности хранения, включая экспорт блочных устройств по NVMe-TCP, уровни шифрования и модульные конфигурации хранения для масштабируемой инфраструктуры. Никаких подписок. Никаких платных ограничений.
Готовность к контейнерам — легко запускайте MinIO, Nextcloud, Shinobi, Frigate и другие контейнеры, совместимые с OCI. Мы добавили два порта USB для дополнительных устройств и дальнейшей адаптации.
Включает два блока питания с возможностью горячей замены — обеспечение бесперебойной работы и быстрой замены без ненужного простоя.
Одно устройство. Бесконечные возможности.
Это прорыв в гибкой работе в сети и хранении для самых требовательных корпоративных сред. Надежное 100-гигабитное подключение. Поддержка сверхбыстрого хранилища NVMe. Контейнеры. Производительность корпоративного уровня.
Никаких подписок. Никаких платных ограничений. Только чистая, готовая к будущему производительность.
Вы покупаете — вы им владеете. Навсегда. Это основной принцип MikroTik.
Для получения дополнительной информации, часто задаваемых вопросов и примеров использования в реальной жизни см. брошюру продукта в разделе «Загрузки» ниже.
| Общие характеристики | |
| Бренд | MikroTik |
| Проводные, оптические интерфейсы | 1xGigabit, 2x10GigabitEth, 4xSFP+,4x25G SFP28, 2х100G QSFP28 |
| Операционная система | Mikrotik RouterOS Level 6 |
| Архитектура | ARM 64bit |
| Процессор | AL73400, 16 ядер, 2 ГГц |
| Чип коммутации | 98DX4310 |
| Память ОЗУ | 32 GB DDR4 RAM |
| Диск для данных | 32MB Flash |
| Гарантия | 1 год |
| USB порты | USB 3.0 |
| Количество портов USB | 2 |
| Консольный порт | RJ-45 |
| Количество слотов M.2 | 2 |
| Питание через IEC | 110-240 V AC, C14, два встроенных блока питания |
| Энергопотребление | до 286 Вт (115 Вт без подключение) |
| Исполнение корпуса | Внутрикомнатное для стойки 19'' |
| Диапазон рабочих температур | -20°C до +50°C |
| Проводные интерфейсы | |
| Количество портов Gigabit Ethernet | 1 |
| Количество портов 10G Ethernet | 2 |
| Количество портов 10G SFP+ | 4 |
| Количество портов 25G SFP28 | 4 |
| Количество портов 100G QSFP28 | 2 |
Для покупки товара в нашем интернет-магазине выберите понравившийся товар и добавьте его в корзину. Далее перейдите в Корзину и нажмите на «Оформить заказ» или «Быстрый заказ».
Когда оформляете быстрый заказ, напишите ФИО, телефон и e-mail. Вам перезвонит менеджер и уточнит условия заказа. По результатам разговора вам придет подтверждение оформления товара на почту или через СМС. Теперь останется только ждать доставки и радоваться новой покупке.
Оформление заказа в стандартном режиме выглядит следующим образом. Заполняете полностью форму по последовательным этапам: адрес, способ доставки, оплаты, данные о себе. Советуем в комментарии к заказу написать информацию, которая поможет курьеру вас найти. Нажмите кнопку «Оформить заказ».
Оплачивайте покупки удобным способом. В интернет-магазине доступно 3 варианта оплаты:
-
1. По счёту в любом банке или платежном терминале с учетом комиссионных, взимаемых финансовым оператором.
2. Электронными средствами платежа через эквайринг Альфа Банка или платёжного интегратора PayMaster.
Доступны следующие способы оплаты:
Система Быстрых Платежей (СБП) - Банковская карта (VISA, MasterCard, МИР, Maestro)
- WebMoney
- Альфа-Банк
- ВТБ
- Почта России
- ПромСвязьБанк
- Банк Русский Стандарт
Доставка по России осуществляется в рамках действующих контрактов с транспортными операторами СДЭК, BoxBerry, Деловые Линии.
Заказчик оборудования вправе самостоятельно и за свой счет организовать доставку оборудования с нашего склада.
Пункты выдачи товаров находятся во всех городах России. Вы можете забрать товар самовывозом.
